LOGO OA教程 ERP教程 模切知识交流 PMS教程 CRM教程 开发文档 其他文档  
 
网站管理员

【点晴模切ERP系统】财务总账管理模块核心设计

admin
2025年7月22日 9:51 本文热度 2731

纵观市面所有ERP,无论是Oracle的EBS或FUSION、SAP的HANA/4,还是国内大厂的金蝶K系列或星系列、用友的T系列或NC、BIP,财务的核心都在总账系统(模块)。

01

总账系统概述   

1.1 系统定位

总账系统是企业财务信息系统的核心模块,承担经济业务集中核算、财务数据汇总归集、财务报表生成的核心职责。通过记录所有经济业务的来龙去脉(凭证),自动生成标准化账簿(总账/明细账),并基于账簿数据输出法定财务报表(资产负债表、利润表等),为企业管理层、税务、审计提供统一的财务数据支撑。

1.2 核心目标

  • 数据集中化
    所有经济业务通过凭证统一录入,避免分散记账导致的口径差异;
  • 核算标准化
    遵循《企业会计准则》,规范科目、辅助核算、记账规则;
  • 流程自动化
    实现凭证审核、记账、结账、报表生成的流程化操作,减少人工干预;
  • 数据可追溯
    支持从凭证到账簿、报表的全链路数据溯源,满足审计要求。


02

核心模块设计   

总账系统核心模块包括:基础数据管理、凭证管理、账簿管理、报表管理、期末处理,各模块逻辑关联,形成“数据录入→审核→记账→结账→输出”的完整闭环。

2.1 基础数据管理模块

功能定位:维护系统运行的基础规则与参数,确保核算口径统一。
核心子模块

  • 会计科目管理

    • 支持自定义科目体系(如工业企业按《企业会计准则》设置资产/负债/所有者权益/成本/损益类科目);
    • 科目属性配置:包括科目编码(规则:4-2-2级,如1002银行存款→100201工行→10020101人民币户)、科目名称、记账方向(借/贷)、余额方向(默认同方向)、是否末级科目(末级科目才能记账);
      需要说明的是,国际厂如Oracle的EBS的会计科目编码并不是像国内ERP一样有这么清晰、固定的层级关系,而是模块化段组合:科目编码(COA)采用段式结构,例如“公司-业务单元-科目基础要素-内部公司-客商-项目”,通过弹性域(Flexfield)灵活组合字段,而非固定层级。他们之间的对比如下:
    • 科目冻结/启用:支持停用历史科目(如旧准则下的“待摊费用”),避免误用。
  • 辅助核算项管理

    • 定义辅助核算维度(如部门、客户、供应商、项目、现金流量项目);
    • 配置辅助核算规则:指定哪些科目需关联辅助核算(如“管理费用”需关联部门,“应收账款”需关联客户);
    • 辅助核算档案维护:建立部门目录(如行政部、销售部)、客户清单(含客户编码、名称、联系人)、供应商清单等。
    • 随着企业信息化程度的完善和业务的扩大,部分核算档案会迁移或集中至基础数据(也称主数据)中心管理,如客户、供应商、组织部门等,实现一处维护多处使用,减少重复维护工作和避免数据差错问题。
  • 记账规则配置

    • 记账权限控制:按角色分配凭证录入/审核/记账权限(如会计录入,主管审核);
    • 凭证明细限制:单张凭证最多行数(如100行)、必填字段(摘要、借贷方金额、辅助核算项目等);
    • 外币核算规则:支持固定汇率/浮动汇率,设置记账汇率、折算汇率。

2.2 凭证管理模块

功能定位:记录经济业务的原始依据,是总账系统的“数据入口”。
核心流程:凭证录入→凭证审核→凭证记账→凭证修改/作废。

2.2.1 凭证录入

  • 录入方式
    支持手工录入(逐笔录入摘要、科目、借贷方金额)或模板导入(Excel模板导入标准格式凭证);
  • 智能校验
    • 科目有效性:录入科目必须为末级科目且未冻结;
    • 金额平衡:借贷方合计金额必须相等(系统自动提示“借贷不平衡”);
    • 辅助核算匹配:若科目需关联辅助核算(如“应收账款-客户A”),需选择对应辅助项;
    • 权限控制:仅允许授权角色(如会计)录入,且不可修改他人录入的凭证(防篡改)。

2.2.2 凭证审核

  • 审核规则
    • 审核人不能是凭证录入人(职责分离);
    • 审核需检查业务真实性(如发票是否合规)、金额准确性(与附件一致)、科目适用性(如“研发费用”是否误用为“管理费用”);
    • 审核通过后,凭证状态变更为“已审核”,不可直接修改(需反审核后调整)。

2.2.3 凭证记账

  • 记账触发
    审核通过的凭证自动进入记账队列(或手动点击“记账”);
  • 记账逻辑
    系统按科目汇总借贷方发生额,更新科目临时余额表(未结账前可反记账);
  • 防重复记账
    同一凭证只能记账一次,重复操作提示“凭证已记账”。

2.2.4 凭证修改/作废

  • 修改
    仅“未审核”或“已反审核”的凭证可修改,修改后需重新审核;需要注意的是,Oracle或SAP的ERP是不支持凭证修改,只能反冲销,这种设计有利有弊,利的是体现账务严谨,对财务人员提出更高要求;只不过对于国人随意的习性有点不习惯。
  • 作废
    无效凭证(如重复录入)可标记为“作废”,作废凭证不参与记账,但保留痕迹(审计需要)。

2.3 账簿管理模块

功能定位:基于记账凭证自动生成各类账簿,提供财务数据的明细与汇总视图。
核心账簿

账簿类型
功能描述
总账
按科目汇总所有记账凭证的发生额与余额(格式:科目编码、名称、借方发生额、贷方发生额、余额)
明细账
按科目+辅助核算维度逐笔记录业务明细(如“应收账款-客户A”的每笔往来记录)
日记账
特殊明细账(现金日记账、银行存款日记账),按日期顺序记录每笔收支,支持与银行对账单核对
辅助账
按辅助核算维度汇总数据(如“管理费用-部门”的各部门费用总额)

查询规则

  • 支持按科目、期间、辅助项组合查询(如查询“2024年1月销售部管理费用明细”);
  • 提供“发生额趋势图”(如某科目月度波动)、“余额预警”(如某科目超预算提示,需启用预算模块)。

2.4 报表管理模块

功能定位:基于账簿数据生成法定财务报表及管理报表,满足外部监管与内部决策需求。
核心报表

报表类型
数据来源
关键取数逻辑
资产负债表
总账科目余额表
资产=负债+所有者权益(取“期末余额”列,如“货币资金”=库存现金+银行存款)
利润表
总账科目发生额表
收入-成本-费用=利润(取“本期发生额”,如“营业收入”=主营业务收入+其他业务收入)
现金流量表
凭证明细(现金流量项目)
按“经营活动/投资活动/筹资活动”分类汇总现金收支(如销售收款→经营活动现金流入)
管理报表
自定义取数规则(如成本分析表)
支持拖拽式配置(选择科目、辅助项、期间,系统自动生成公式)

报表流程

  1. 报表模板配置(预置法定报表模板,支持自定义管理报表);
  2. 报表取数(自动从账簿/凭证提取数据,支持手动调整特殊事项);
  3. 报表审核(财务负责人核对数据勾稽关系,如资产负债表“未分配利润”=利润表“净利润”+期初未分配利润);
  4. 报表导出(支持Excel/PDF格式,带防篡改水印)。

2.5 期末处理模块

功能定位:完成会计期间的结账操作,确保数据闭环并为下一期间初始化。
核心步骤

2.5.1 月末检查

系统自动校验以下条件,不满足则禁止结账:

  • 所有凭证已审核并记账;
  • 试算平衡(总账借贷方发生额/余额相等);
  • 关联业务处理完成(如工资计提、折旧计提、税费计算);
  • 往来账项核对一致(如应收账款与CRM系统客户对账完成)。

2.5.2 自动转账

系统按预设规则自动生成转账凭证(无需人工录入),常见类型:

  • 费用分摊
    如“制造费用”按人工工时分摊至“生产成本”;
  • 损益结转
    将“收入”“成本”“费用”类科目余额转入“本年利润”;
  • 税费计提
    根据税法计算“应交增值税”“企业所得税”并生成凭证。

2.5.3 结账操作

  • 所有检查通过后,点击“结账”,系统标记当前期间为“已结账”;
  • 已结账期间不可修改凭证(需反结账后调整,仅允许月末/年末操作);
  • 结账后自动生成下月期初余额(与上月期末余额一致)。


03

业务流程设计   

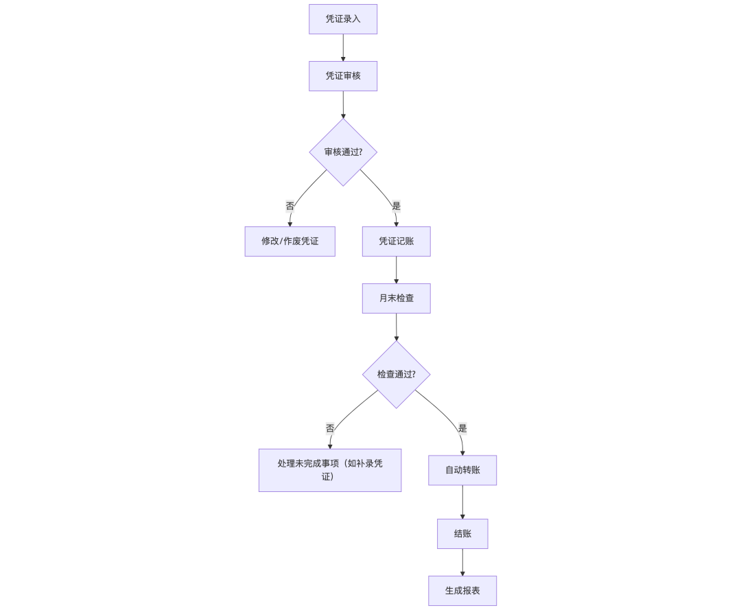
3.1 业务流程(凭证→报表)

3.2 关键节点说明

  • 凭证录入
    会计岗每日根据原始单据(发票、合同、入库单)录入,要求当日业务当日录入;
  • 凭证审核
    主管岗次日上午完成审核,重点核查业务合规性(如超5000元支出需附审批单);
  • 月末检查
    结账前3日启动,系统自动推送待办事项(如“未计提折旧”“未核对银行账”);
  • 报表生成
    结账后次日生成报表,财务岗核对勾稽关系后,于次月5日前提交管理层。


04

系统架构设计   

4.1 功能架构

采用“前端交互层→业务逻辑层→数据层”三层架构:

  • 前端交互层
    Web端(财务人员操作)+ 移动端(审批提醒),支持Chrome、Edge浏览器;
  • 业务逻辑层
    封装核心功能(凭证校验、记账、取数),通过API提供服务;
  • 数据层
    • 关系型数据库(MySQL):存储基础数据(科目、辅助项)、凭证、账簿、报表;
    • 缓存数据库(Redis):缓存高频访问数据(如科目编码表),提升查询效率;
    • 日志数据库(Elasticsearch):记录操作日志(谁、何时、修改了哪条凭证),用于审计。
    • 从实务来看,用MySql的居多,当然SAP有其独特的HANA数据库而出名。

4.2 外部接口

  • ERP系统
    同步采购订单、销售发货单等业务单据(作为凭证录入依据);
  • 税务系统
    获取进项/销项发票信息(自动验真,避免不合规发票入账);
  • 银行系统
    直连银行获取电子回单,自动匹配记账凭证(减少人工录入);由于银行众多逐一对接银行成本高,一般通过第三方(如招商银行、金蝶的银企直联)与银行对接。
  • OA系统
    同步审批流程(如大额支出需OA审批通过后,才能录入凭证)。


05

总详细设计(关键功能)   

5.1 凭证明细行校验规则

校验项
规则描述
示例
科目级次
必须录入末级科目(如“1002银行存款”不可直接使用,需选“100201工行”)
录入“1002”时提示“请选择末级科目”
借贷平衡
借方合计=贷方合计(允许红字冲销,红字表示负数)
借方1000元,贷方800元,提示“借贷不平衡,请检查金额”
辅助核算匹配
若科目关联辅助项(如“应收账款”关联客户),需选择对应辅助项
录入“应收账款”科目但未选客户,提示“请选择客户辅助项”
外币折算
外币业务需录入原币金额,系统自动按记账汇率折算为本位币(人民币)
录入美元1000元,记账汇率6.8,自动生成人民币6800元(借方)

5.2 凭证审核权限表

角色
审核范围
审核权限
会计
自己录入的凭证
可录入、修改(未审核时)、提交审核
主管岗
本部门所有凭证
审核/反审核(可查看所有明细)、标记问题(如“缺少合同”)
财务负责人
全公司凭证
最终审批(超5万元支出需双签)、查看报表取数逻辑

5.3 报表勾稽关系校验

报表名称
校验公式
示例
资产负债表
资产总计 = 负债总计 + 所有者权益总计
资产总计1000万,负债+所有者权益950万,提示“勾稽关系不满足”
利润表
本年累计净利润 = 资产负债表“未分配利润”期末余额 - 期初余额
净利润50万,资产负债表未分配利润期初100万、期末120万,50=120-100,校验通过
现金流量表
现金及现金等价物净增加额 = 资产负债表“货币资金”期末余额 - 期初余额
货币资金期末500万、期初450万,净增加50万,现金流量表显示50万,校验通过


06

非功能需求   

6.1 性能要求

  • 凭证录入响应时间:≤2秒(单条);
  • 凭证查询响应时间:≤3秒,实务中根据账簿数据大小及ERP技术栈而性能会有所差异;
  • 账簿查询响应时间:≤3秒(1000条明细内);
  • 报表生成时间:≤10分钟(含100张关联报表)。

6.2 安全性要求

  • 权限控制:最小权限原则(如出纳仅能查看现金/银行日记账,不可修改凭证);权限控制分表、字段、按钮、数据等4个颗粒度,表、数据与按钮比较好实现,字段级(比如《员工表》,A用户可能看到【姓名】、【电话号码】字段,B用户却只能看到【姓名】字段)。
  • 数据加密:传输层HTTPS加密,存储层敏感字段(如银行账号)AES加密;
  • 操作日志:记录所有关键操作(凭证修改、结账、报表导出),保留≥3年。

6.3 易用性要求

  • 界面设计:采用财务人员熟悉的表格布局(类似Excel),关键操作(保存、审核)按钮固定右侧;
  • 提示信息:校验不通过时明确提示原因(如“科目1002非末级,请选择100201”);
  • 帮助文档:内置操作手册(如截图、动画),支持关键词搜索(如“如何反结账”)。


阅读原文:https://mp.weixin.qq.com/s/8vHxNJTl40ABQgXpMOyWRQ



点晴模切ERP更多信息:http://moqie.clicksun.cn,联系电话:4001861886

该文章在 2025/7/22 9:52:07 编辑过
关键字查询
相关文章
正在查询...
点晴ERP是一款针对中小制造业的专业生产管理软件系统,系统成熟度和易用性得到了国内大量中小企业的青睐。
点晴PMS码头管理系统主要针对港口码头集装箱与散货日常运作、调度、堆场、车队、财务费用、相关报表等业务管理,结合码头的业务特点,围绕调度、堆场作业而开发的。集技术的先进性、管理的有效性于一体,是物流码头及其他港口类企业的高效ERP管理信息系统。
点晴WMS仓储管理系统提供了货物产品管理,销售管理,采购管理,仓储管理,仓库管理,保质期管理,货位管理,库位管理,生产管理,WMS管理系统,标签打印,条形码,二维码管理,批号管理软件。
点晴免费OA是一款软件和通用服务都免费,不限功能、不限时间、不限用户的免费OA协同办公管理系统。
Copyright 2010-2025 ClickSun All Rights Reserved